媒體農林

- 校內新聞熱線:9291819

近日,浙江農林大學亞熱帶森林培育國家重點實驗室沈錦波教授團隊在《美國國家科學院院刊》(《PNAS》)在線發表了研究論文,揭示了種子細胞內的“物流系統”。
《PNAS》自1914年創刊,是與《自然》、《科學》齊名的國際頂級的綜合學科期刊之一,主要提供具有高水平的前沿研究報告、學術評論、學科回顧及前瞻、學術論文。

沈錦波教授的研究揭示了ALIX蛋白與逆轉運復合體相互協作,調控種子蛋白存儲的分子機制,為培育高質量、高品質的農林作物種子提供理論依據。
種子不僅是植物遺傳繁殖器官,也是營養物質的存儲場所,更是糧食的重要來源之一。因此,在研究增強植物抗逆性、提高作物產量的同時,探索改善種子品質,對保收豐產、提高人民生活水平具有重要的科學意義和實際生產意義。
在種子成熟過程中,貯藏蛋白及相關物質高效積累到種子中是決定種子質量的關鍵。但是,種子細胞內的貯藏蛋白運輸,像人類社會的“物流系統”一樣錯綜復雜,其具體的分子機制一直是一個謎團。

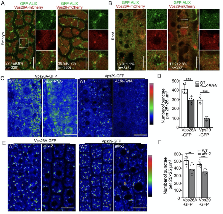
ALIX調控逆轉運復合體蛋白與膜的結合
沈錦波教授團隊發現,植物ESCRT復合體組分蛋白ALIX基因缺失導致種子黃化,且種子沒有活性。研究團隊利用多種國際前沿的顯微鏡技術,對黃化的種子觀察后發現,大量貯藏蛋白被錯誤的分泌到細胞間隙,沒有正確的貯藏。研究團隊結合生化與分子生物學實驗進一步研究證實,ALIX基因功能缺失,可以引起逆轉運復合體不正常運轉,導致液泡分選受體無法行使功能,最終影響貯藏蛋白正確存儲。由此,該研究指出,正是ALIX蛋白與逆轉運復合體協同合作,調控著貯藏蛋白被精確分選到種子進行存儲,從而決定種子質量。
浙江農林大學亞熱帶森林培育國家重點實驗室為該論文第一單位和通訊作者單位,浙江農林大學的沈錦波教授為該論文通訊作者,博士后胡帥為該論文第一作者,碩士生吳凡,博士生朱冬梅為共同作者。香港中文大學、華南師范大學、西班牙國家研究委員會、日本京都大學、日本甲南大學等高校和研究機構的專家教授均對本研究做出貢獻。此研究獲國家自然科學基金、浙江省杰青項目等多項基金資助。
論文鏈接:https://doi.org/10.1073/pnas.2200492119
https://www.thehour.cn/news/517454.html 《錢江晚報》:2022.5.14




浙ICP備11046845號-1 浙公網安備33018502001115號